Dagor™ Has the best achivement in Steel industry
Easy tracking of manufacturing to Delivery
No Paper Work, No repitation of Same task
About The Product
Steel fabricator or manufacturing Industry plays an important role in the process of Urbanization and Globalization. But to maintain every thing from a central place or the head office is a tough task. To solve the problem We build this Steel fabricator ERP solution that can decrease the hazzle of those monitoring task. We gather lots of information from the top most industries in Bangladesh and make the solution by prioritising the most important to least. We make a web based responsive system which can be accesible from anywhere. Also It is also build upon paperless theme, means no extra paper work is needed. We Receive warm response from all the steel fabricator industry and 100% positive feedback from the clients.
Take a look, What We can Offer to you
Product UI
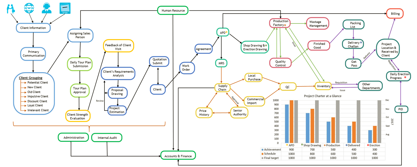
Pictorial View of Project LifeCycle

Make your work easier with beautiful features
- Complete Digital (Paperless) System
- Integrated Monitoring System
- Software with Cutting Edge Technologies
- Improved Management
- Varieties of Dashboard to fit all type of Users
- Easy Reporting and Data Filtering
- Get Analytics of every Module
- Software Support with all latest tools and technologies
- Microsoft Visual Studio 2015+ & VS Code
- Module Customization within 7 Days
To Know More About AutoSoft & Recent Updates, Keep Connected With Us.
Get in Touch372/A, 2nd Floor, Dilu Road, New Eskaton, Moghbazar, Dhaka. 01766695000, +8802 9346437
Copyright ©2017 All Rights Reserved, Design and Developed by: AutoSoft Systems Limited.